新闻网
热点新闻
春城晚报全网矩阵
微博号:
视频号:
其他号:
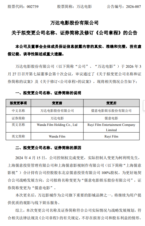
3月27日,万达电影发布公告,宣布拟更名为“儒意电影娱乐股份有限公司”。更名后,儒意电影将在超级娱乐空间战略下聚焦“超级场景+超级IP”,升级线上线下娱乐体验,深耕文化娱乐全产业链。其中,“儒意”代表的是内容创作基因,“电影娱乐”彰显公司以线下场景为核心,深耕多元娱乐体验的决心,未来,儒意电影将从一家涵盖内容制作、发行与放映的传统电影公司,努力进化成全球用户至爱的文化娱乐品牌。

公告透露,更名是为了更好地契合公司战略转型方向,万达影城作为儒意电影旗下重要的影城品牌之一,将继续为用户提供优质的观影与线下娱乐服务。
聚焦多元娱乐消费提供优质体验
品牌焕新后,作为儒意旗下聚焦多元娱乐消费的业务集团,儒意电影将依托全国700多家直营影城和儒意丰富的IP储备,打造“超级场景”与“超级IP”,为用户提供优质的线上线下娱乐消费体验。
所谓“超级场景”,是在“超级娱乐空间”战略下,推动影城从“观影”向“社交”的进化,让电影院不仅有电影,还有基于IP的沉浸式戏剧、主题展览、Livehouse以及特色食饮,让电影院成为让人愿意专程前往、高频打卡的城市核心娱乐枢纽。
“超级IP”是依托儒意系的IP储备,深耕IP全生命周期价值。未来,儒意电影不仅将推动影剧联动,也会把衍生品开发、主题空间打造前置到内容创作阶段,持续挖掘内容后链路价值,将IP转化为可感知、可参与的“空间叙事”,构建沉浸式文化宇宙。
AI正在深刻改写文娱产业的生产方式、组织形态、分发逻辑和变现模型。儒意电影表示,公司将拥抱AI但不盲从AI,将借助AI全链路赋能,提升内容发行与院线排片效率,将AI接入自有APP提升用户观影决策效率;通过AI辅助创意开发,探索更多天马行空的可能性,利用释放出来的生产力,打磨AI做不了的事——更具共鸣的故事、更温暖的现场服务、更深刻的情感连接。
从单一票房收入向多元化消费生态转型
此次品牌焕新,也标志着2024年万达电影控制权变更以来,新的管理团队对公司的资源整合与治理优化,正式迈入实质性收官阶段,未来不再局限于传统的放映终端定位,继续推动业务从单一票房收入向多元化消费生态转型。
2005年成立以来,万达电影已出品近200部作品,全球累计票房突破千亿,并连续17年在国内票房、观影人次与市场份额上领跑行业。
2024年儒意入主后,布局多元娱乐形态和消费场景,发布“超级娱乐空间”战略,让电影院从观影场所升级为多元化的娱乐综合体。两年来,公司推动“内容+渠道”深度协同,打造“内容开发—院线放映—IP运营”的行业闭环,并拓展了衍生品、潮玩、食饮等多元线下娱乐消费场景和增长引擎,为进一步深耕行业打下了坚实基础。
2025年业绩预告显示,万达电影全年预计盈利4.8亿至5.5亿元,在行业复苏中巩固领先地位;2026年春节档,万达电影不仅在全国票房TOP10影城里独占6席,TOP100影城独占65席,包揽了19个省级票房冠军和154个市级票房冠军,参与出品发行的《飞驰人生3》还摘得春节档票房冠军。
据了解,儒意电影与儒意系的协同也不止于“内容+渠道”,而是构建一个以IP为灵魂、场景为肌体、AI为引擎的生态系统。未来,儒意电影对用户的服务,不仅局限于两小时的观影,而是通过将体系内的创意势能转化为市场动能和用户情感沉淀,最终实现年轻人娱乐消费的全生命周期运营。
开屏新闻记者 杨兮
责任编辑 李薇
责任校对 王智良
主编 熊波
终审 编委 李荣
滇公网安备53011202001054号